目录
1、传感器特性
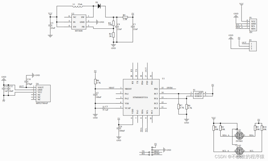
2、硬件原理图
3、控制器和传感器连线图
4、驱动程序
4.1、采集数据
4.2、校准传感器
MPX5700AP测量范围15~700kPa,支持I2C数字输出,可以根据已知气压值进行标定,可以快速、准确的测量管路或其他环境中的气压值。适用于管路气压检测,自然科学实验等场景。

传感器特性如下所示:
检测物理量: 气压 工作电压: 3.3~5.5V DC 功耗:0.06W(5V) 输出信号: I2C输出(0~3V) 测量范围: 15-700kPa 误差:<2.5% 分辨率: ≤1kPa 工作温度: 0~85℃2、硬件原理图传感器原理图如下所示:

控制器和传感器连线图如下所示:

驱动程序如下所示:
代码语言:javascript代码运行次数:0运行复制/*! * @file getPressureValue.ino @n i2c 地址选择,默认i2c地址为0x16,A1、A0组合成4种IIC地址 | A1 | A0 | | 0 | 0 | 0x16 | 0 | 1 | 0x17 | 1 | 0 | 0x18 | 1 | 1 | 0x19 default i2c address * @n 实验现象: 串口打印全部数据*/#include "DFRobot_MPX5700.h"#define I2C_ADDRESS 0x16DFRobot_MPX5700 mpx5700(&Wire, I2C_ADDRESS);void setup(){ Serial.begin(115200); while (false == mpx5700.begin()) { Serial.println("i2c begin fail,please chack connect!"); delay(1000); } Serial.println("i2c begin success");/* *为了平滑数据,需要设置取xx数量的adc数据取平均值 *如果不进行设置,系统会自动获取5个样本数量的平均值 */ mpx5700.setMeanSampleSize(/*样本总数*/5);}void loop(){ Serial.print("Pressure Value: ");/* *获取此时环境气压,可以设置是否启用校准 *1:需要校准 *0:不需要校准 */ Serial.print(mpx5700.getPressureValue_kpa(1)); Serial.println(" kpa"); delay(1000);}运行效果如下所示:

驱动程序如下所示:
代码语言:javascript代码运行次数:0运行复制/*! * @file calibration.ino @n i2c 地址选择,默认i2c地址为0x16,A1、A0组合成4种IIC地址 | A1 | A0 | | 0 | 0 | 0x16 | 0 | 1 | 0x17 | 1 | 0 | 0x18 | 1 | 1 | 0x19 default i2c address * @n 实验现象: 串口打印全部数据*/#include "DFRobot_MPX5700.h"#define I2C_ADDRESS 0x16DFRobot_MPX5700 mpx5700(&Wire ,I2C_ADDRESS);void setup() { Serial.begin(115200); while(false==mpx5700.begin()) { Serial.println("i2c begin fail,please chack connect!"); delay(1000); } Serial.println("i2c begin success");/* *添加现在环境中的标准气压值用以校准 */ mpx5700.calibration_kpa(110.0); Serial.println("Calibration_kpa success");}void loop() {}运行效果如下所示:
