苹果公司在5月17日凌晨推出了iOS 15.5和iPadOS 15.5的正式版本,这次更新距离上一次iOS 15.4发布已经过去了近2个月的时间。

苹果从iOS15.4版本开始为用户新增了口罩面容解锁功能,这一功能受到了许多用户的欢迎,他们纷纷升级以体验这项新功能。然而,一些用户反映,在使用iOS15.4版本时遇到了发热发烫的问题,而且问题相当严重。
iOS15.4.1系统是用来修复iOS15.4部分bug的,但是很遗憾的是,这个新系统并没有解决发热发烫的问题,反而导致了这个问题更加严重。此外,这个系统还明显增加了电池的耗电量。
从推送的iOS 15.5更新内容中,主要包括以下改进和错误修复:
修复了由于用户到达或离开而导致家庭自动化系统可能出现故障的问题。
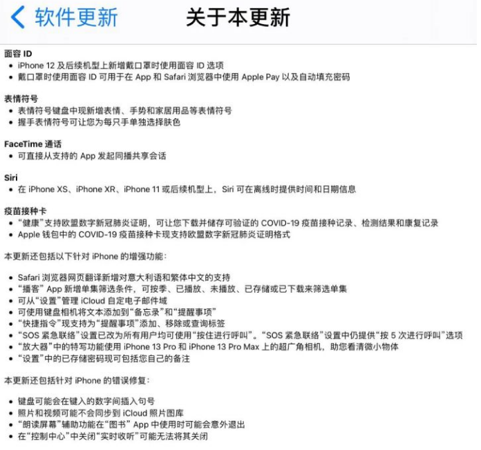
苹果播客新增了一个全新的功能,可以限制在iPhone上存储的单集数量,并自动删除较早的单集。这意味着用户可以更好地管理他们的播客收藏,确保只保留最新和最感兴趣的内容。这个设置可以帮助用户节省存储空间,并让他们更轻松地浏览和听取他们最喜欢的播客节目。无论是对于喜欢订阅大量播客的用户,还是对于那些希望保持手机整洁的用户来说,这个功能都将非常实用。
基带升级至1.61.00,以改善iPhone的信号表现;
照片和视频的同步功能在 iCloud 照片图库中可能会有一些问题,导致它们无法同步。
无法关闭“实时收听”可能是由于在“控制中心”中的某些设置无效所致。

官方推荐iOS15.5版本的升级更新,以便修复一些安全漏洞和修复一些小错误。对于符合条件的用户,建议尽快升级系统。
还有许多开发者表示,在第一时间升级为iOS 15.5正式版后,他们注意到iPhone的性能比以前更加流畅,同时续航能力也有所提升,设备的省电性能也有所改善。然而,关于发热和电池耗电问题,这些开发者并没有提及。
目前来看,iOS 15.5收到了网友们的积极反馈,没有发现明显的bug存在。对于一部分用户来说,他们可能会选择等待更多网友的反馈之后再决定是否升级到iOS 15.5。

如果你因升级iOS15.5或其它测试版本,iPhone未收到iOS15.5正式版的推送,那么教你这个方法,同样可快速升级到iOS15.5!
只需要使用苹果手机修复工具,就可以一键升级到iOS15.5正式版,并且在升级过程中修复常见的iOS系统故障,从而减少出现白苹果、黑屏等问题的可能性。
