荒原曙光北部雪原通关要点详解
一、区域特征:
北部雪原由常规雪地区域与神秘的霜雾之境构成,整片大地终年被冰雪封锁,环境极度严寒。角色进入后会持续流失体温,同时饱食度消耗加快,更容易感到饥饿。

二、生存挑战
普通雪原:若无有效保暖手段,角色将因失温逐步损失生命值,寒冷累积效应随时间不断增强。
霜雾之境:失温速度急剧上升,冻伤状态迅速触发,造成大量生命值流失,危险程度极高。
三、生存策略
饮食推荐:辛辣根茎、火辣羹汤、火辣烹肉、火辣炖虾等具备升温效果的食物,可有效缓解低温影响。
防寒装备:优先穿戴“风雪衣”,提升抗寒能力,减缓体温流失。
取暖方式:使用火把或点燃篝火维持体温。当遭遇暴风雪时,无法直接生火,建议提前搭建简易遮雪篷以保障火源稳定。

温馨提示:在低温环境中,燃料消耗显著增加,而雪原地带资源稀缺,难以补充。取暖结束后请务必及时熄灭火焰,节约资源!
四、资源获取信息
1、可采集资源

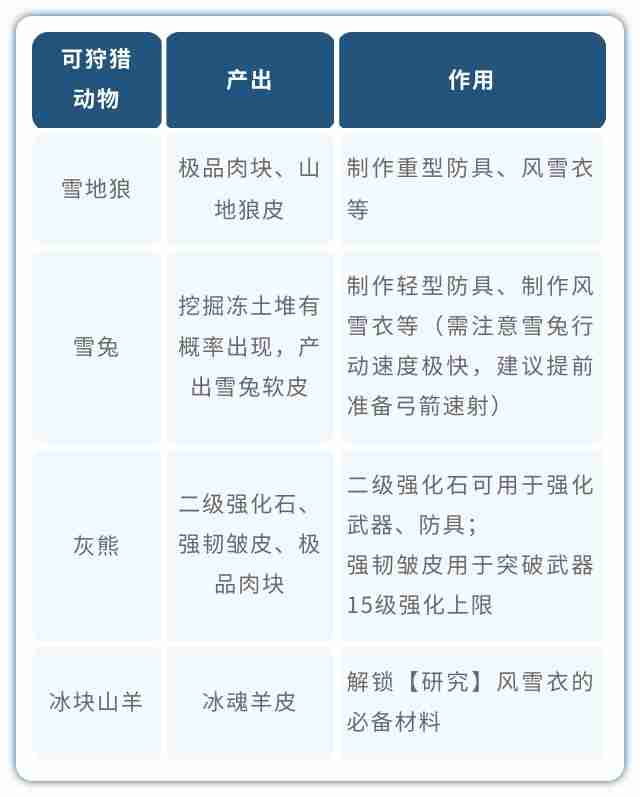
2、可狩猎生物

五、推荐挑战目标
雪原银髦(强烈建议组队挑战):对火属性攻击极为脆弱。成功击败后可吸纳【暗夜之影】,将其安置于领地可增强冰霜属性伤害。其掉落的银色鬃毛为突破强化阶段的关键材料。